№61 ГДЗ Рымкевич 10-11 класс (Физика)
Решение #1
Решение #2
Решение #3

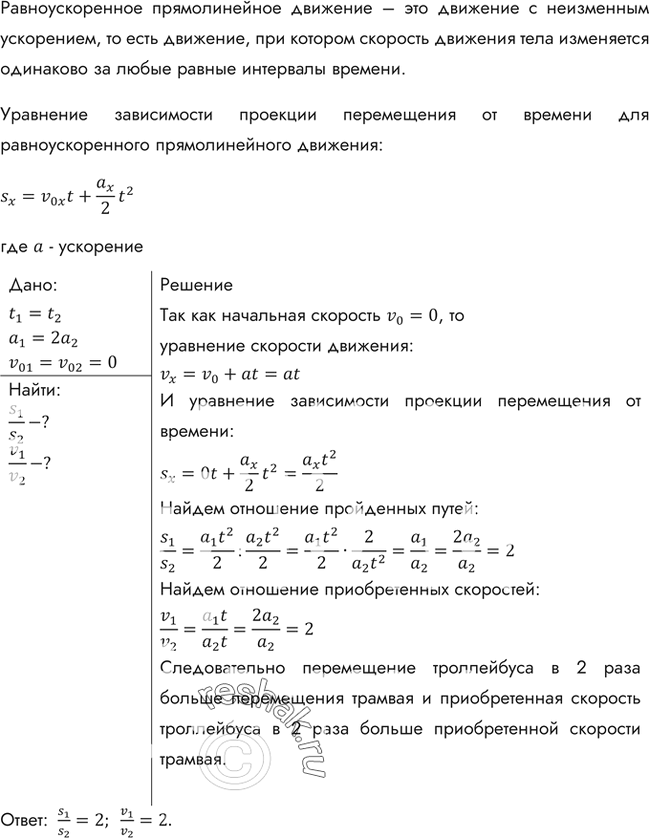
Рассмотрим вариант решения задания из учебника Рымкевич 10-11 класс, Дрофа:
От остановки одновременно отходят трамвай и троллейбус. Ускорение троллейбуса в 2 раза больше, чем трамвая. Сравнить пути, пройденные троллейбусом и трамваем за одно и то же время, и приобретенные ими скорости.
*размещая тексты в комментариях ниже, вы автоматически соглашаетесь с пользовательским соглашением