№637 ГДЗ Рымкевич 10-11 класс (Физика)
Решение #1
Решение #2
Решение #3

Рассмотрим вариант решения задания из учебника Рымкевич 10-11 класс, Дрофа:
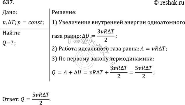
Какое количество теплоты Q надо сообщить одноатомному газу, количество вещества которого v, для изобарного нагревания на Т? Полученный результат можно использовать при решении последующих задач.
*размещая тексты в комментариях ниже, вы автоматически соглашаетесь с пользовательским соглашением