Упр.345 ГДЗ Бунимович Кузнецова 6 класс (Математика)

Решение #1

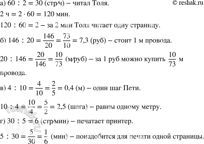
Изображение 345 Составьте по данному условию два отношения. В каждом случае поясните смысл образовавшейся величины и укажите, в каких единицах она измеряется.а) За 2 ч Толя...

Рассмотрим вариант решения задания из учебника Бунимович, Кузнецова, Минаева 6 класс, Просвещение:
345 Составьте по данному условию два отношения. В каждом случае поясните смысл образовавшейся величины и укажите, в каких единицах она измеряется.
а) За 2 ч Толя прочитал 60 страниц очень интересной книги.
б) Купили 20 м электропровода, заплатив 146 р.
в) Сделав 10 шагов, Петя прошёл 4 м.
г) На принтере распечатали 30 страниц за 5 мин.
*Цитирирование задания со ссылкой на учебник производится исключительно в учебных целях для лучшего понимания разбора решения задания.
*размещая тексты в комментариях ниже, вы автоматически соглашаетесь с пользовательским соглашением