Упр.671 ГДЗ Дорофеев Суворова 7 класс (Алгебра)
Решение #1

Рассмотрим вариант решения задания из учебника Дорофеев, Суворова, Бунимович 10-11 класс, Просвещение:
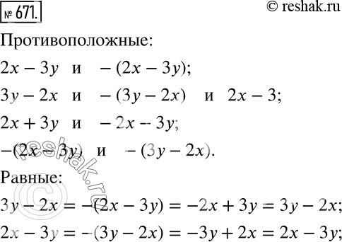
671 Выпишите пары противоположных выражений и пары равных выражений:
2х-3у, 2х + 3у, 3у - 2х, -2х - 3у, —(2x — 3у), -(3у-2х).
*размещая тексты в комментариях ниже, вы автоматически соглашаетесь с пользовательским соглашением