Упр.807 ГДЗ Дорофеев Суворова 7 класс (Алгебра)
Решение #1

Рассмотрим вариант решения задания из учебника Дорофеев, Суворова, Бунимович 10-11 класс, Просвещение:
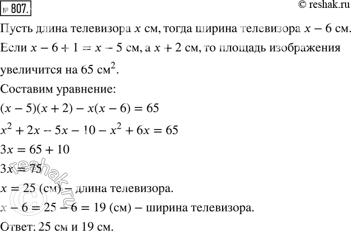
807 Телевизионный экран имеет прямоугольную форму. Одна из его сторон на 6 см меньше другой. Если меньшую сторону увеличить на 1 см, а большую — на 2 см, то площадь изображения увеличится на 65 см2. Найдите первоначальные размеры телевизионного экрана.
*размещая тексты в комментариях ниже, вы автоматически соглашаетесь с пользовательским соглашением