Проверьте себя (тест) Глава 4 ГДЗ Дорофеев Суворова 7 класс (Алгебра)
Решение #1

Рассмотрим вариант решения задания из учебника Дорофеев, Суворова, Бунимович 10-11 класс, Просвещение:
Проверьте себя (тест)
1 Корнями какого уравнения являются числа 2 и -1?
1) х2 - Зх + 2 = 0
2) х2 + Зх + 2 = 0
3) х2 - х - 2 = 0
4) х2 + х-2 = 0
2 Соотнесите каждое уравнение с числом его корней:
A) х2 = 4
Б) 2х - (х - 3) = 0
B) |x| + 4 = 0
1) один корень
2) два корня
3) нет корней
3 Решите уравнение 15 - х = 2(х - 30).
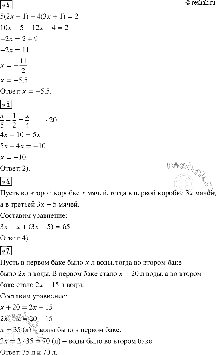
4 Решите уравнение 5(2х - 1) - 4(3х + 1) = 2.
5 Каким числом является корень уравнения x/5 - 1/2 = x/4?
1) целым положительным
2) целым отрицательным
3) дробным положительным
4) дробным отрицательным
6 Прочитайте задачу: «В три коробки надо разложить 65 мячей так, чтобы в первой было мячей в 3 раза больше, чем во второй, а в третьей - на 5 мячей меньше, чем в первой. Сколько мячей должно быть в каждой коробке?»
Число мячей во второй коробке обозначено буквой x. Какое уравнение соответствует условию задачи?
1) 3x + х + (Зх + 5) = 65
2) Зх + х + (x - 5) = 65
3) (x + 3) + х + (x - 5) = 65
4) Зх + х + (Зх - 5) = 65
7 Во втором баке было в 2 раза больше воды, чем в первом. Когда в первый бак долили 20 л воды, а из второго отлили 15 л воды, то воды в баках стало поровну. Сколько воды было в каждом баке первоначально?
8 За игрушку в подарочной упаковке заплатили 324 р. Стоимость упаковки составила 8% от стоимости игрушки. Сколько стоит игрушка?
9 В какое уравнение нельзя преобразовать уравнение 16x = 12(x - 3)?
1) 8x = 6(x - 3)
2) 16x = 12x - 36
3) 4x = 3x - 3
4) 3(x - 3) = 4x
10 Дано уравнение ах = 3, где а - некоторое число, x - переменная. Найдите а, если известно, что корень уравнения равен 2/3.
11 Решите уравнение 2а-b + 4х = с относительно x.
1) x = (2а - b + с)/4
2) х = (c-2a + b)/ 4
3) x = 4(с - 2а + b)
4) x = (c-2a-b)/4
12 При каком значении x значения выражений 8x - 15 и 2x - 10 противоположны?
1) при x = -2,5
2) при x = 2,5
3) при x = 5/6
4) при х = 25/9
*размещая тексты в комментариях ниже, вы автоматически соглашаетесь с пользовательским соглашением