№151 ГДЗ Атанасян 7-9 класс по геометрии (Геометрия)

Решение #1

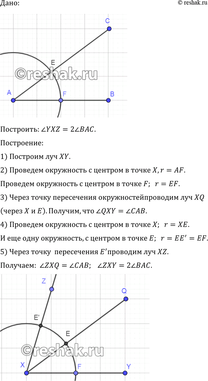
Изображение Даны острый угол ВАС и луч XY. Постройте угол YXZ так, чтобы угол YXZ = 2угол...

Рассмотрим вариант решения задания из учебника Атанасян, Бутузов 7 класс, Просвещение:
Даны острый угол ВАС и луч XY. Постройте угол YXZ так, чтобы угол YXZ = 2угол BAC.
*Цитирирование задания со ссылкой на учебник производится исключительно в учебных целях для лучшего понимания разбора решения задания.
*размещая тексты в комментариях ниже, вы автоматически соглашаетесь с пользовательским соглашением