№378 ГДЗ Атанасян 7-9 класс по геометрии (Геометрия)

Решение #1

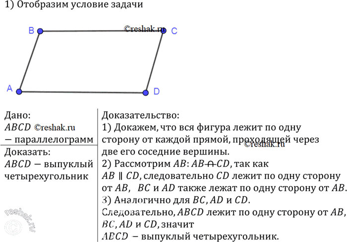
Изображение Докажите, что параллелограмм является выпуклым четырёхугольником.РешениеРассмотрим параллелограмм ABCD (см. рис. 157) и докажем, что он лежит по одну сторону от каждой...

Рассмотрим вариант решения задания из учебника Атанасян, Бутузов 8 класс, Просвещение:
Докажите, что параллелограмм является выпуклым четырёхугольником.
Решение
Рассмотрим параллелограмм ABCD (см. рис. 157) и докажем, что он лежит по одну сторону от каждой прямой, проходящей через две его соседние вершины. Возьмём, например, прямую АВ. Отрезок CD не имеет общих точек с прямой АВ, так как АВ || CD. Значит, этот отрезок лежит по одну сторону от прямой АВ. Но тогда и отрезки ВС и AD лежат по ту же сторону от прямой АВ. Таким образом, параллелограмм ABCD лежит по одну сторону от прямой АВ.
*Цитирирование задания со ссылкой на учебник производится исключительно в учебных целях для лучшего понимания разбора решения задания.
*размещая тексты в комментариях ниже, вы автоматически соглашаетесь с пользовательским соглашением