Упр.1451 ГДЗ Алимов 10-11 класс (Алгебра)
Решение #1
Решение #2

Рассмотрим вариант решения задания из учебника Алимов, Колягин, Ткачёва 11 класс, Просвещение:
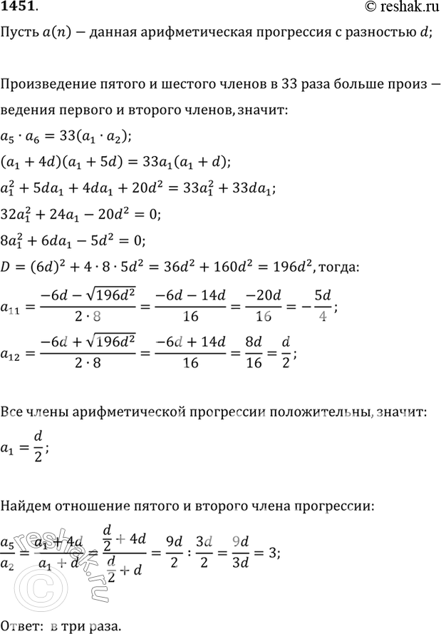
1451 Произведение пятого и шестого членов арифметической прогрессии в 33 раза больше произведения её первого и второго членов. Во сколько раз пятый член прогрессии больше второго, если известно, что все члены прогрессии положительны?
*размещая тексты в комментариях ниже, вы автоматически соглашаетесь с пользовательским соглашением