Упр.533 ГДЗ Алимов 10-11 класс (Алгебра)
Решение #1
Решение #2

Рассмотрим вариант решения задания из учебника Алимов, Колягин, Ткачёва 10 класс, Просвещение:
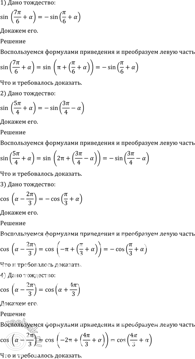
533 1) sin(7пи/6 + a)= -sin(пи/6 + a);
2) sin(5пи/4 + a)= -sin(3пи/4 - a);
3) cos(a- 2пи/3)= -cos(пи/3 + a);
4) cos(a- 2пи/3)= cos(a+ 4пи/3).
*размещая тексты в комментариях ниже, вы автоматически соглашаетесь с пользовательским соглашением