Упр.650 ГДЗ Алимов 10-11 класс (Алгебра)
Решение #1
Решение #2

Рассмотрим вариант решения задания из учебника Алимов, Колягин, Ткачёва 10 класс, Просвещение:
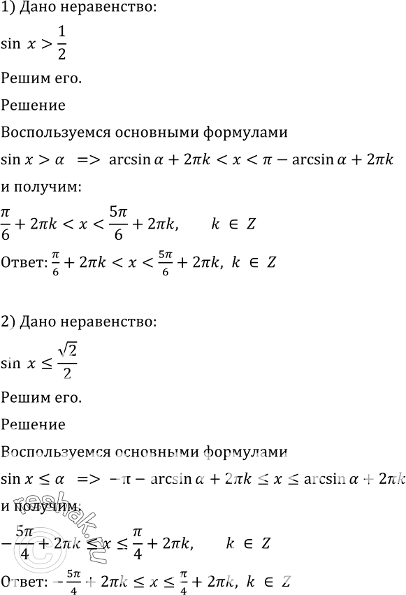
650 1) sinx>1/2;
2) sinx<= корень 2/2;
3)sinx<= -корень 2/2;
4) sinx> - корень 3/2;
*размещая тексты в комментариях ниже, вы автоматически соглашаетесь с пользовательским соглашением