Упр.704 ГДЗ Алимов 10-11 класс (Алгебра)
Решение #1
Решение #2

Рассмотрим вариант решения задания из учебника Алимов, Колягин, Ткачёва 11 класс, Просвещение:
704 Определить, является ли данная функция чётной или нечетной:
1) y=(1-cosx)/(1+cosx);
2) y=корень sin2x/(1+cos2x);
3) (cos2x - x2)/sinx;
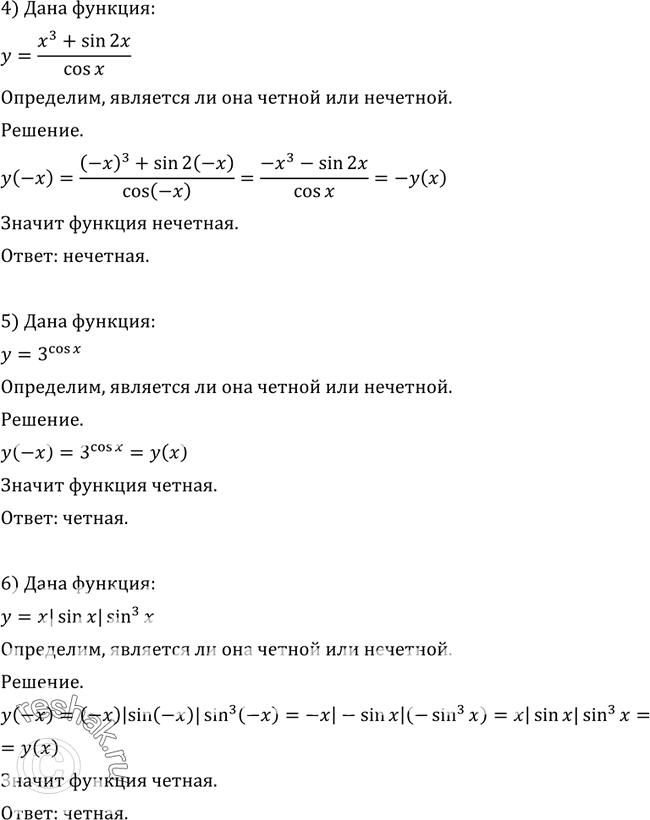
4) (x3+sin2x)/cos;
5) y=3cosx;
6) y=x|sinx|sin3x.
*размещая тексты в комментариях ниже, вы автоматически соглашаетесь с пользовательским соглашением