Упр.49 ГДЗ Макарычев Миндюк 9 класс (Алгебра)
Решение #1
Решение #2

Рассмотрим вариант решения задания из учебника Макарычев, Миндюк, Нешков 9 класс, Просвещение:
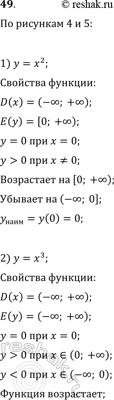
49 Используя рисунки 4 и 5, перечислите свойства фунуций у = х2, у = х3 у = корень х и у = |х|.
*размещая тексты в комментариях ниже, вы автоматически соглашаетесь с пользовательским соглашением