Упр.812 ГДЗ Макарычев Миндюк 9 класс (Алгебра)
Решение #1
Решение #2
Решение #3

Рассмотрим вариант решения задания из учебника Макарычев, Миндюк, Нешков 9 класс, Просвещение:
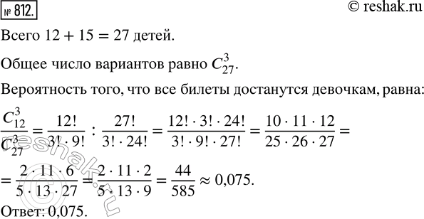
812. Три билета на ёлку распределили по жребию между 15 мальчиками и 12 девочками. Какова вероятность того, что все билеты достанутся девочкам?
*размещая тексты в комментариях ниже, вы автоматически соглашаетесь с пользовательским соглашением