№1279 ГДЗ Атанасян 7-9 класс по геометрии (Геометрия)

Решение #1

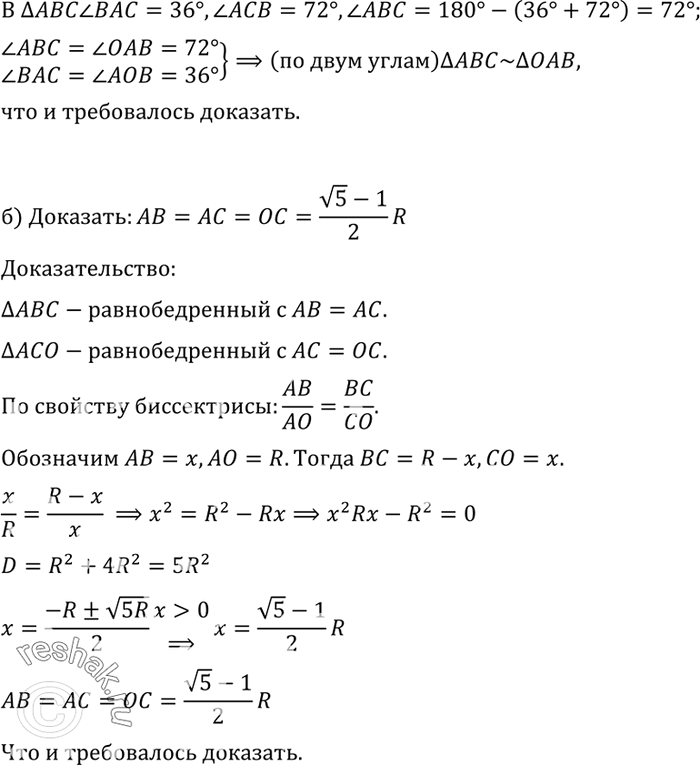
Изображение На рисунке 370 изображён правильный десятиугольник, вписанный в окружность радиуса R, АС — биссектриса угла ОАВ. Докажите, что: a) треугольник ABC подобен...
Дополнительное изображение

Рассмотрим вариант решения задания из учебника Атанасян, Бутузов 9 класс, Просвещение:
На рисунке 370 изображён правильный десятиугольник, вписанный в окружность радиуса R, АС — биссектриса угла ОАВ. Докажите, что: a) треугольник ABC подобен треугольникОАВ; б) АВ = АС = ОС =корень5 - 1/2R.
*Цитирирование задания со ссылкой на учебник производится исключительно в учебных целях для лучшего понимания разбора решения задания.
*размещая тексты в комментариях ниже, вы автоматически соглашаетесь с пользовательским соглашением