№1281 ГДЗ Атанасян 7-9 класс по геометрии (Геометрия)

Решение #1

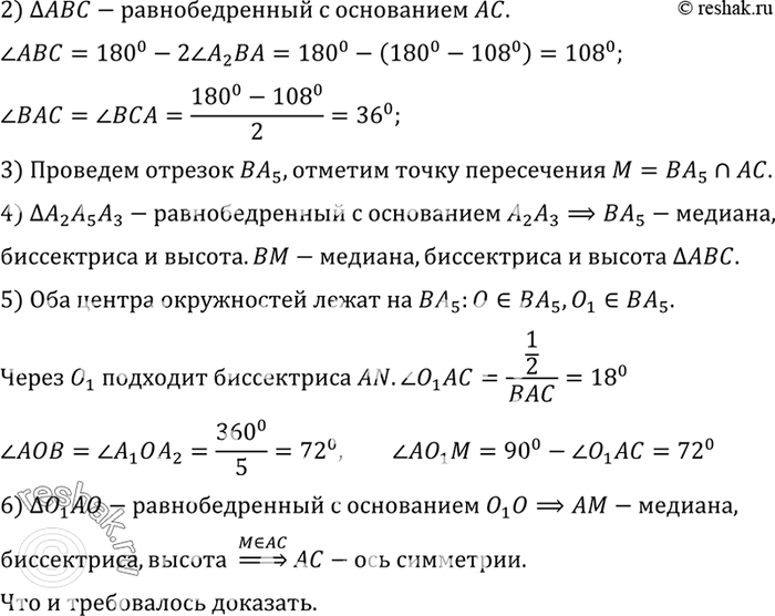
Изображение Около правильного пятиугольника А1А2А3А4А5 описана окружность с центром О. Вершинами треугольника ABC являются середины сторон А1А2, А2А3 и А3А4 пятиугольника. Докажите,...
Дополнительное изображение

Рассмотрим вариант решения задания из учебника Атанасян, Бутузов 9 класс, Просвещение:
Около правильного пятиугольника А1А2А3А4А5 описана окружность с центром О. Вершинами треугольника ABC являются середины сторон А1А2, А2А3 и А3А4 пятиугольника. Докажите, что центр О данной окружности и центр О1 окружности, вписанной в треугольник ABC, симметричны относительно прямой АС.
*Цитирирование задания со ссылкой на учебник производится исключительно в учебных целях для лучшего понимания разбора решения задания.
*размещая тексты в комментариях ниже, вы автоматически соглашаетесь с пользовательским соглашением