Упр.1528 ГДЗ Алимов 10-11 класс (Алгебра)
Решение #1
Решение #2

Рассмотрим вариант решения задания из учебника Алимов, Колягин, Ткачёва 11 класс, Просвещение:
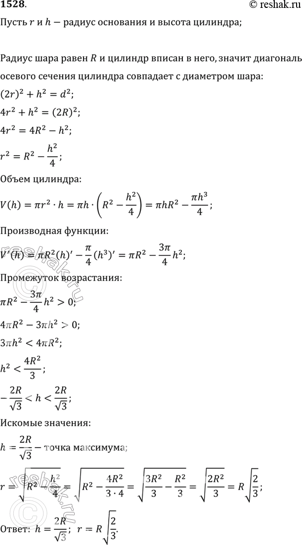
1528 Из всех цилиндров, которые можно поместить внутри сферы радиуса R. найти цилиндр наибольшего объёма.
*размещая тексты в комментариях ниже, вы автоматически соглашаетесь с пользовательским соглашением