Упр.1529 ГДЗ Алимов 10-11 класс (Алгебра)
Решение #1
Решение #2

Рассмотрим вариант решения задания из учебника Алимов, Колягин, Ткачёва 11 класс, Просвещение:
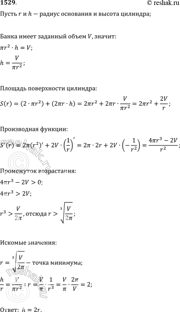
1529 Консервная жестяная банка заданного объёма должна иметь форму цилиндра. При каком соотношении между радиусом основания и высотой расход жести будет наименьшим?
*размещая тексты в комментариях ниже, вы автоматически соглашаетесь с пользовательским соглашением