Упр.1016 ГДЗ Макарычев Миндюк 9 класс (Алгебра)
Решение #1
Решение #2

Рассмотрим вариант решения задания из учебника Макарычев, Миндюк, Нешков 9 класс, Просвещение:
1016. При каких значениях х имеет смысл выражение:
а) корень (12x-4);
б) корень (3-0,6x);
в) корень (15+2x-x2);
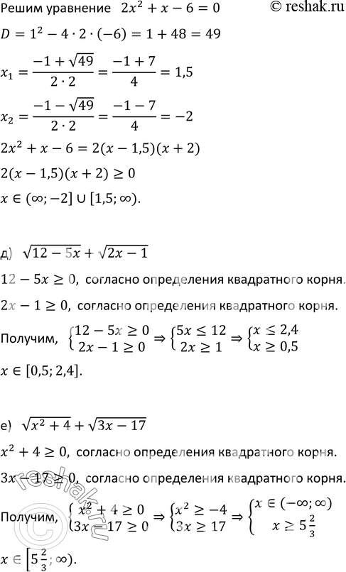
г) корень (2x2+x-6);
д) корень (12-5x) + корень (2x-1);
е) корень (x2+4) + корень (3x-17)?
*размещая тексты в комментариях ниже, вы автоматически соглашаетесь с пользовательским соглашением