Упр.306 ГДЗ Макарычев Миндюк 9 класс (Алгебра)
Решение #1
Решение #2

Рассмотрим вариант решения задания из учебника Макарычев, Миндюк, Нешков 9 класс, Просвещение:
306. Решите неравенство:
а) 2x2 + 13x - 7 > 0;
б) -9x2 + 12x - 4 < 0;
в) 6x2 - 13x + 5 <= 0;
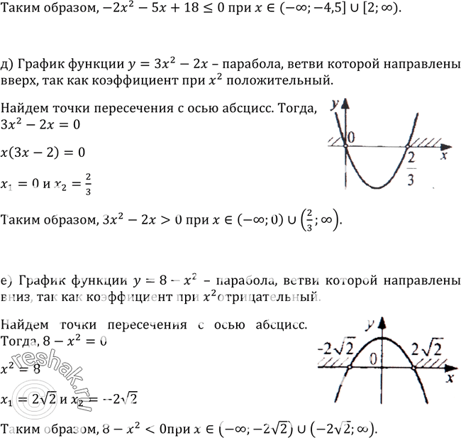
г) -2x2 -5x+18<=0;
д) 3x2-2x>0;
е) 8-x2<0.
*размещая тексты в комментариях ниже, вы автоматически соглашаетесь с пользовательским соглашением