Упр.309 ГДЗ Макарычев Миндюк 9 класс (Алгебра)
Решение #1

Рассмотрим вариант решения задания из учебника Макарычев, Миндюк, Нешков 9 класс, Просвещение:
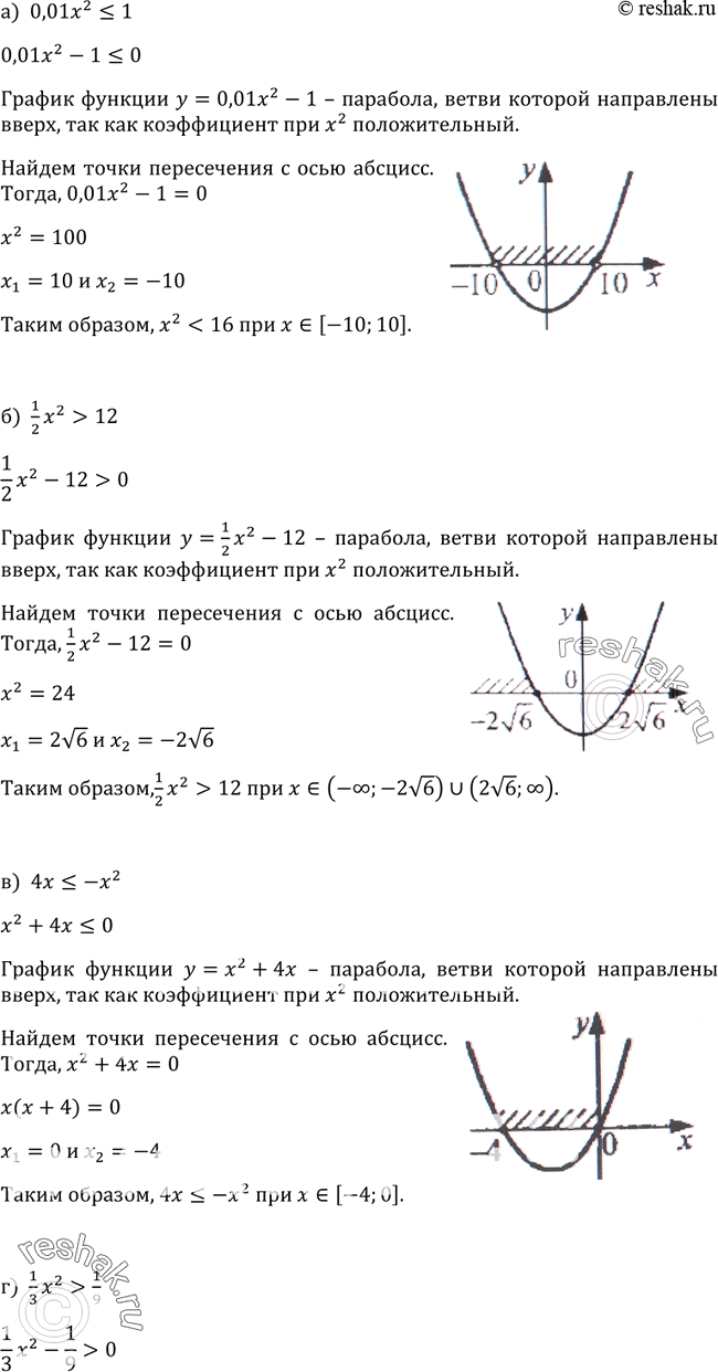
309. Решите неравенство:
а) 0,01x2<=1;
б) 1x2/2>12;
в) 4x<= -x2;
г) 1x2/3> 1/9;
д) 5x2>2x;
е) -0,3x< 0,6x2.
*размещая тексты в комментариях ниже, вы автоматически соглашаетесь с пользовательским соглашением