Упр.315 ГДЗ Макарычев Миндюк 9 класс (Алгебра)
Решение #1
Решение #2
Решение #3

Рассмотрим вариант решения задания из учебника Макарычев, Миндюк, Нешков 9 класс, Просвещение:
315. (Для работы в парах.) Докажите, что при любом значении переменной верно неравенство:
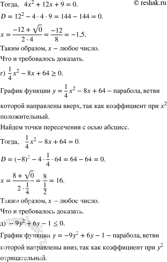
а) 7х^2 10х + 7 > 0; г) 1/4х^2 - 8х + 64 >= 0;
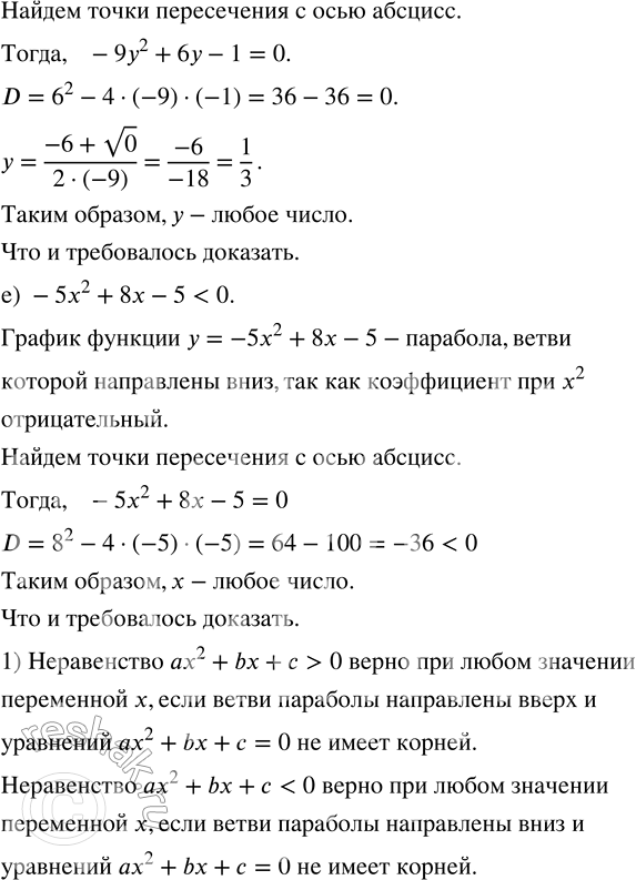
б) -6у^2 + 11у - 10 < 0; д) -9y^2 + 6у - 1 =< 0;
в) 4х^2 + 12х + 9 >= 0; е) -5х^2 + 8х - 5 < 0.
1) Обсудите, при каком условии неравенство ах^2 + bх + с > 0, где а, Ь, с — некоторые числа, верно при любом значении переменной х. Укажите аналогичные условия для неравенства ах^2 + bх + c < О.
2) Распределите, кто выполняет задания а), в), д), а кто — задания б), г), е), и выполните их.
3) Проверьте друг у друга, правильно ли выполнено доказательство неравенств, и исправьте ошибки, если они допущены.
*размещая тексты в комментариях ниже, вы автоматически соглашаетесь с пользовательским соглашением