Упр.321 ГДЗ Макарычев Миндюк 9 класс (Алгебра)
Решение #1
Решение #2

Рассмотрим вариант решения задания из учебника Макарычев, Миндюк, Нешков 9 класс, Просвещение:
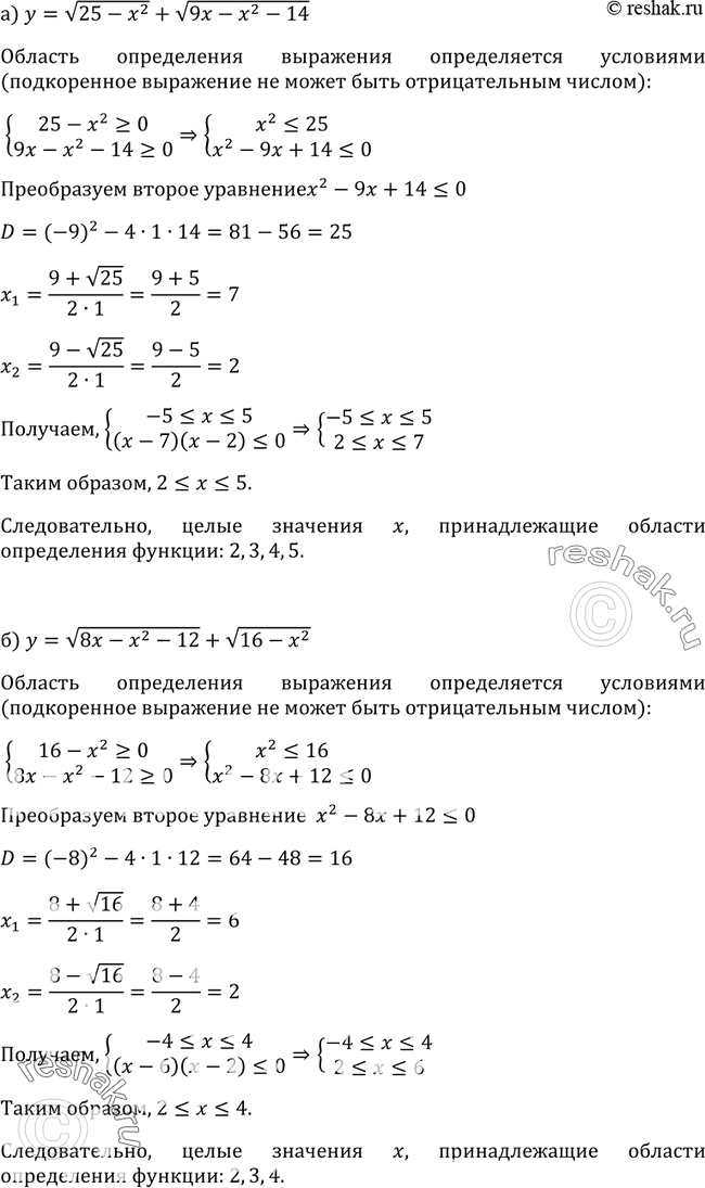
321 Укажите все целые значения х, принадлежащие области определения функции:
а) у = корень(25 - х2) + корень (9x - х2 - 14);
б) у = корень (8x - х2 - 12) + корень (16 - х2).
*размещая тексты в комментариях ниже, вы автоматически соглашаетесь с пользовательским соглашением