Упр.356 ГДЗ Макарычев Миндюк 9 класс (Алгебра)
Решение #1
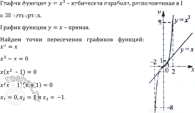
Решение #2

Рассмотрим вариант решения задания из учебника Макарычев, Миндюк, Нешков 9 класс, Просвещение:
356. Решите уравнение х3 = х двумя способами: графическим и аналитическим.
*размещая тексты в комментариях ниже, вы автоматически соглашаетесь с пользовательским соглашением