Упр.351 ГДЗ Макарычев Миндюк 9 класс (Алгебра)
Решение #1
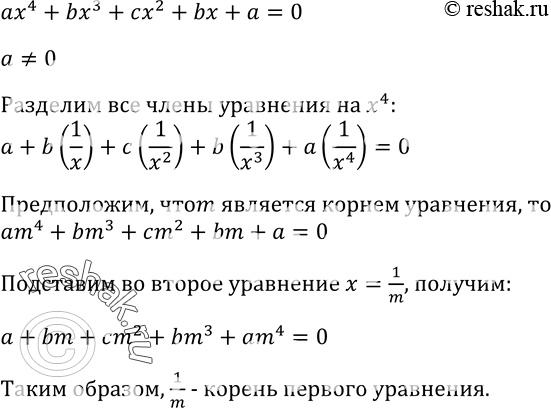
Решение #2

Рассмотрим вариант решения задания из учебника Макарычев, Миндюк, Нешков 9 класс, Просвещение:
351 Докажите, что если число т является корнем уравнения ах4 + bх3 + сx2 + bх + а = 0, где а, b, с — некоторые числа, причём а =/ 0, то обратное ему число также является корнем этого уравнения.
*размещая тексты в комментариях ниже, вы автоматически соглашаетесь с пользовательским соглашением