Упр.349 ГДЗ Макарычев Миндюк 9 класс (Алгебра)
Решение #1
Решение #2

Рассмотрим вариант решения задания из учебника Макарычев, Миндюк, Нешков 9 класс, Просвещение:
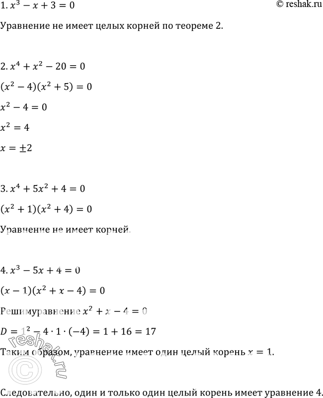
349 Из данных уравнений выберите то, которое имеет один и только один целый корень.
1. х3 - х + 3 = 0
2. х4 + x2 - 20 = 0
3. х4 + 5x2 + 4 = 0
4. x3 - 5x + 4 = 0
*размещая тексты в комментариях ниже, вы автоматически соглашаетесь с пользовательским соглашением