Упр.343 ГДЗ Макарычев Миндюк 9 класс (Алгебра)
Решение #1
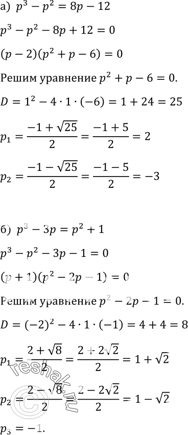
Решение #2

Рассмотрим вариант решения задания из учебника Макарычев, Миндюк, Нешков 9 класс, Просвещение:
343 При каких значениях р равны значения двучленов:
а) р3 - р2 и 8р - 12; б) р3 - 3р и р2 + 1?
*размещая тексты в комментариях ниже, вы автоматически соглашаетесь с пользовательским соглашением