Упр.345 ГДЗ Макарычев Миндюк 9 класс (Алгебра)

Решение #1

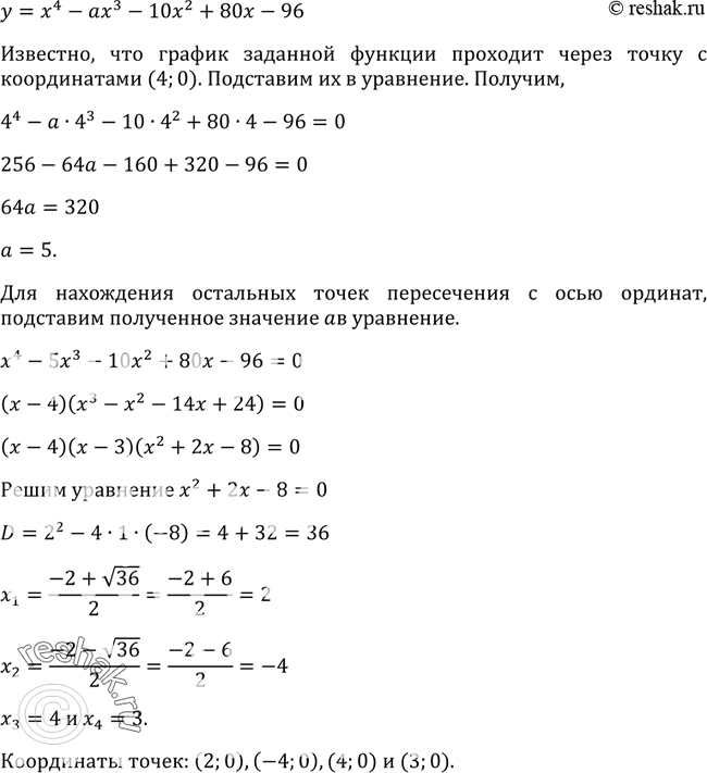
Изображение 345 Известно, что график функции у = х — ах - 10х2 +  80x - 96 пересекает ось х в точке (4; 0). Найдите а и координаты других точек пересечения графика функции с осью...

Решение #2

Изображение 345 Известно, что график функции у = х — ах - 10х2 +  80x - 96 пересекает ось х в точке (4; 0). Найдите а и координаты других точек пересечения графика функции с осью...
Дополнительное изображение
Загрузка...

Рассмотрим вариант решения задания из учебника Макарычев, Миндюк, Нешков 9 класс, Просвещение:
345 Известно, что график функции у = х — ах - 10х2 + 80x - 96 пересекает ось х в точке (4; 0). Найдите а и координаты других точек пересечения графика функции с осью х.
*Цитирирование задания со ссылкой на учебник производится исключительно в учебных целях для лучшего понимания разбора решения задания.
*размещая тексты в комментариях ниже, вы автоматически соглашаетесь с пользовательским соглашением