Упр.504 ГДЗ Макарычев Миндюк 9 класс (Алгебра)
Решение #1
Решение #2

Рассмотрим вариант решения задания из учебника Макарычев, Миндюк, Нешков 9 класс, Просвещение:
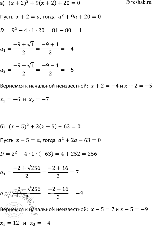
504. Решите уравнение:
а) (x+ 2)2+ 9(х+ 2) + 20=0;
б) (х -5)2 + 2(х -5) - 63 = 0.
*размещая тексты в комментариях ниже, вы автоматически соглашаетесь с пользовательским соглашением