Упр.525 ГДЗ Макарычев Миндюк 9 класс (Алгебра)
Решение #1
Решение #2

Рассмотрим вариант решения задания из учебника Макарычев, Миндюк, Нешков 9 класс, Просвещение:
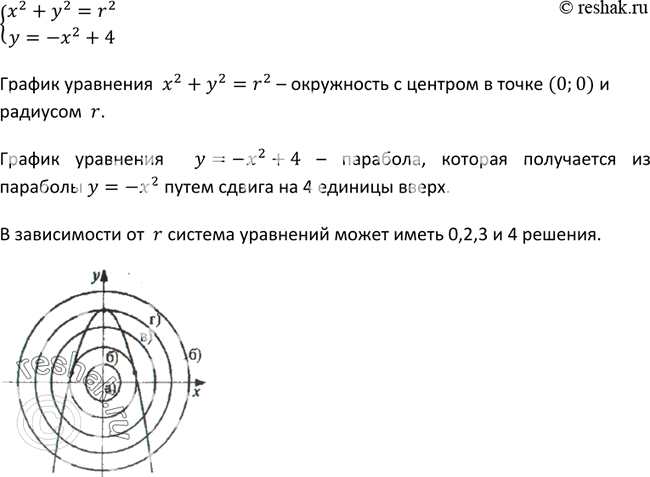
525.Сколько решений может иметь система уравнений
система
х2 + у2 = r2,
У = -x2 + 4, где r — положительное число?
*размещая тексты в комментариях ниже, вы автоматически соглашаетесь с пользовательским соглашением